📘 This article is also available in PDF format.
Introduction
There are a number of reasons for wanting to combine multiple depth sensors for simultaneous live capture of scenes. For one, arranging depth sensors in an inward-facing configuration will allow for the simultaneous capture of both the front and back of objects, so that the real-time, whole surface volumes of objects can be captured. This 3D recording can be used, for example, for Virtual- or Augmented-Reality “teleportation” and teleconferencing. Alternatively, arranging depth sensors in an outward-facing configuration will create a depth sensor system that has a much wider field-of-view (FOV), and can be used to capture both forward and backward facing depth. This composite FOV configuration is desirable for autonomous robots, drones and vehicles, as well as for security systems that need to continuously analyze a wide surrounding area.
From a technology perspective, these and many more configurations are permissible for the RealSense D4xx series of depth cameras because they do not suffer from any significant cross-talk when the depth sensors overlap in field-of-view, and they can all be hardware synchronized to capture at identical times and frame rates. In this paper, we look at all the factors that need to be considered when connecting up many RealSense 3D Cameras, as well as answering the question: “How many cameras can I connect?”

In the following analysis we examine connecting four RealSense™ Depth Cameras D415 together in the outward facing configuration. We focus our attention on capturing and displaying depth as well as the left-color channel for a system where the cameras are mounted vertically in a half-ring, as shown in the lower middle picture above, and connected to an Intel Skull-Canyon NUC PC (with Intel i7-6700HQ Quad Core Processor 2.6GHz up to 3.5GHz). Since each camera has an FOV of about 68×42 degrees, the combined FOV is 68 vertical by 162 degrees horizontal, as we allow for a couple of degrees of overlap. Note that since the FOVs do not originate from the exact same point in space, there will always be some non-overlapping region as well, as illustrated below.

1. Connecting the cameras
Multiple cameras can be connected to a PC and will be able to stream independent data. The cameras operate in the “Default” mode and will stream asynchronously. However, if it is desired to hardware synchronize (e.g. HW sync) them so they capture at exactly the same time and rate, the cameras will need to be connected via sync cables, and will need to be configured in software to have a single master (or an externally generated sync signal) and multiple slaves. The connector port can be found on the cameras as shown below, and a cable will need to be assembled. This is basically only two cables that need to be connected from master to slave unit, in the simplest design.


The connector has manufacture part number ASSHSSH28K152, and the housing has part number SHR-09V-S. Manufacturer web site is www.jst-mfg.com. The parts can be purchased at Digikey:
- https://www.digikey.com/en/products/detail/jst-sales-america-inc/SHR-09V-S/759888
- https://www.digikey.com/product-detail/en/jst-sales-america-inc/SSH-003T-P0.2/455-1561-1-ND/720818
- https://www.digikey.com/product-detail/en/jst-sales-america-inc/ASSHSSH28K305/455-3077-ND/6009453
For HW sync, pins 5 (SYNC) and pins 9 (Ground) need to be connected as shown below. So pin 5 to pin 5 and pin 9 to pin 9. To connect multiple cameras, you can multi-drop or use a star-configuration. ESD protection, noise filtering, and shielded cables is highly recommended, as well as the connector termination (resistors and capacitors).

If the distance between cameras is relatively small, less than approximately 3 meters, passive interconnect is suitable. An example circuit with ESD protection is shown below. Shielded twisted pair cable is preferred. The shield can be connected to ground (pin 9) at the master camera connector and left unconnected at other connectors.

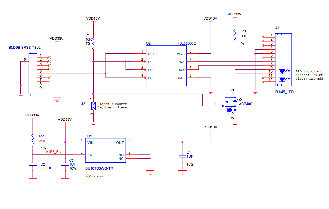
For longer connections, an active circuit can ensure signal integrity and ESD protection. One example of this is using a RS-485/RS-422 transceiver as shown below. This circuit uses RJ-45 Ethernet patch cables for transmitting the sync signal between two modules. The circuit below must be configured, at jumper J3, so that one camera is a master (transmitter) and the other a slave (receiver).
Like the passive solution, multiple slaves can be connected to a master in a multi-drop or star configuration. An RJ-45 modular splitters can be used to connect the patch cable segments together.

It is very important to note that if proper care is not taken, it has been observed that ESD/EMI events (example: static electricity) can cause the frame counters to reset even though streaming will continue. For syncing of depth only, this counter reset can mostly be ignored. However, in some cases the third color imager (The RGB camera) has been observed to freeze up during these ESD events. The D435 has been observed to be more robust to this issue, than the D415 under the same conditions.
2. Multi-camera considerations
Multiple cameras can be connected together, but exactly how many depends on numerous factors which will be discussed here. We start by sharing our experiences and then diving into more detail for those who want to explore pushing the limits further. We show two tables below. The first uses a 4-port powered USB3 hub (AmazonBasics), and the other has all USB cables connected straight to the NUC PC. The green cells indicate that streaming has been verified successfully, while the yellow means slightly reduced frame rate (i.e. some dropped frames), the red means less than half-frame rate or none, and grey is “not tested”.
Streaming Results for 4-port USB3 hub with HW sync enabled:

Streaming Results for connecting directly to 4 ports of a PC with HW sync enabled:

In general connecting cables straight to the PC gives better results when pushing the bandwidth limits.
There will also be some usages where a HW sync is not required, and where it is perfectly acceptable to have cameras that are free-running. We captured the results for this as well. Since this configuration provides slightly less stress on the burst-bandwidth, this tends to be more stable when using the USB3 hub.
Streaming Results for 4-port USB3 hub without HW sync enabled:

Streaming Results for connecting directly to 4 ports of a PC without HW sync enabled:

We now look at the factors that affect this table.
A. Bandwidth
When connecting multiple cameras to a single USB 3.0 hub, the first limitation to consider is the bandwidth limitation of the host system. The USB3.0 “SuperSpeed” interface of the D4xx cameras in principle supports 5Gbps. However, “accounting for the encoding overhead, the raw data throughput is 4 Gbit/s, the specification considers it reasonable to achieve 3.2 Gbit/s1”. Even this may be an optimistic upper limit. An independent analysis shows that “A device that requires over about 30% of the bus bandwidth needs to be dealt with such that end users will only expect one to be in use at a time.”2 So in general care should be taken to stay well below 0.3x4Gbps=1200MBps to ensure robust continuous streaming. This assumes that no other devices share the same USB port controller. Also, please note that that while many computers will have multiple USB connectors, this is sometimes achieved by using an internal USB hub as opposed to having multiple independent controllers.
Turning now to the RealSense D4xx cameras, the camera can operate in multiple modes. For best depth performance it is generally recommended to operate the D415 at 1280×720, and the D430 at 848×480. Assuming 30fps and 16bit depth, this translates to 442Mbps, as per the tables above. To transmit color at RGB at the same time, adds about 24x1280x720x30=663Mbps. However, by default the ASIC is in YUYV mode which reduces the bandwidth by encoding the color in 16bits as opposed to 24bits, so the color channel is then 442Mbps.
This means that connecting 4x D415 and transmitting color and depth will consume 3539Mbps, which as the table shows, is clearly not doable, while reducing the resolution to 640×360 shows no problem streaming 4 channels of both color and depth as the total bandwidth is 882Mbps.
B. Power
The USB3 specification for is 900mA, or 4.5W. RealSense cameras perform all depth processing on the on-board ASIC, and also control two or more cameras, as well as having the option to turn a laser projector on at varying power. In general this means that the power consumption can approach or even exceed 2W per camera. As such, a rule of thumb should be to make sure to use USB Hubs that support external power supplies, or to use individual ports on a PC that provide independent power to the USB spec. A powered HUB will normally provide 12.5W or more.
C. CPU
Attaching multiple cameras will also require processing power from the host system for reading the USB ports, streaming the high-bandwidth data, and doing some amount of real-time post processing, rendering, and analysis. When streaming high resolution color and depth, the processing requirements quickly add up, and will impose another important limitation that needs to be considered. We will not go into an extensive analysis of this here, except to say that care should be taken to select a computer platform that supports the intended workload.
D. Cabling and enumeration
Another perhaps mundane consideration is the cabling. Unfortunately the quality of USB3.0 cables can vary quite a bit. For best performance, we recommend using high quality cables and using as short cables as possible – preferably less than 1m. If any bandwidth issues are observed, it can be good to replace cables or shorten them to see whether this is the cause of the errors. It is also good to confirm that the cameras are actually connected. A Windows 10 example is shown below. If all cameras are not observed, try reconnecting them. If using an externally powered USB HUB, also make sure to disconnect then reconnect power to the USB3 hub.
If it is necessary to use cables longer than 2m, we recommend using USB3 repeaters, and not just extension cables. Unfortunately the quality of these vary tremendously. We have found that the following appears to work quite well. We have successfully strung 3 of these together:
https://www.centralcomputer.com/
E. External Trigger
For multi-camera case, one camera could be initialized as master and the rest configured as slave. Alternatively an external signal generator can also be used as the master trigger with all cameras set to slave mode. When applying an external sync pulse, the HW SYNC input requires a 100 microsecond positive pulse at the nominal camera frame rate, 33.33 ms for a 30Hz frame rate for example. Inputs are high impedance, 1.8V CMOS voltage levels.
However, it is important to make sure to use a high resolution signal generator. The frequency of the signal generator needs to exactly match the sensor frame rate. For example, if the sensor is set up as 30 fps, the real frame rate may be 30.015 fps. You may need to use an oscilloscope to measure the real frame and configure the signal generator to the same frequency.
For this reason, it may be better to just use one additional camera as master sync signal generator.
F. System vs HW time
The RealSense SDK will allow for reading both frame time-stamps and frame counters. However, there is currently an issue with Windows 10, where it only reads the meta-data from one of the attached cameras. This means that one of the cameras will be able to show a time stamp based on the ASIC “Hardware Clock”, while the other will default to the “System Time”. The time domain of an imager can be queried using the following command:
rs2_timestamp_domain rs2_get_frame_timestamp_domain(const rs2_frame* frameset, rs2_error** error);
To fix this issue, it is recommended to run a script as detailed below. This is required if the different cameras are to be HW synchronized based on time-stamp or frame counters.
Please refer to Frame Metadata article and follow the instructions according to the relevant OS.
G. HW sync validation
One way to confirm that HW sync is working properly is to use our test app (Provided Separately) and use a high-speed LED panel operating a several hundred Hz, as shown below. Pointing all cameras at the panel will allow you to see if the cameras are capturing the color (and depth) at the exact same time. The cameras need to be set to capture at a very low exposure time (for example <3ms) for this to be visible, otherwise the whole panel will just be a blur. The picture below shows two different cameras are that HW synced (Left) and not synced (Right).

We do not actually expect anyone to set up this experiment to validate the sync. Instead, in Section 3 we explain how you can validate that units are synchronized by comparing their time stamps, but we warn you that the answer will be non-intuitive.
H. Latency
Latency is always an important consideration for live-capture systems. The RealSense™ Vision Processor D4 does not have an internal full-frame buffer, so most latency in the system will come from system level buffering done in drivers or software. The ASIC computes depth and transmits it within just a few scan lines of frame data buffering. In the RealSense SDK 2.0 (aka LibRS) when streaming is configured, it is best to set the queue size (the “capacity” parameter) to 1 if enabling depth-only, and 2 if enabling both depth and color streams.
- param[in] capacity max number of frames to allow to be stored in the queue before older frames will start to get dropped
rs2_frame_queue* rs2_create_frame_queue(int capacity, rs2_error** error);
We will describe the programming flow in the next section in more detail, but from a latency perspective it is important to understand that when reading frames with the “wait for frames” command, it is a blocking call. It will send data as soon as it becomes available, and will block until then. This means that when multiple cameras are configured to HW sync, they should all fire at exactly the same time, and the only latency should be that of the USB driver. Also, this means that all frames that are captured are in sync and can be displayed immediately together. This is an important fact. It means that in principle for a system where all cameras are connected directly to a PC it is not necessary to collect frame numbers and timestamps from each unit in order to align them. Whatever frames were captured will be from the exact same time, assuming that multiple software threads capture at the same time, and within a single frame time. However, if the capacity is increased this can no longer be guaranteed.
rs2_frame* rs2_wait_for_frame(rs2_frame_queue* queue, unsigned int timeout_ms, rs2_error** error);
I. Compression
One last trick we have not mentioned yet is the ability to enable compression of the depth stream inside the RealSense™ Vision Processor D4. With this enabled the bandwidth of the depth can be reduced by 4x. It does incur an extra computation burden on the host PC though. This mode will be available in future updates of the Firmware.
3. Multi-Camera Programming
In this section we cover more details about the programming flow and logic. First we note that we mostly tested our systems with scheme of using individual independent threads for each camera. We then created an additional “supervisory” thread that would collect the frame data information when it was available, and then composite it into a single 3D point-cloud to display. We also found it useful to start the cameras staggered sequentially in time with a few seconds delay, according to lowest serial number, as opposed to all at the same time. This approach was especially helpful in examining how many streams could be supported simultaneously as it gives a clear indication of when bottlenecks are encountered, i.e. at which channel number the streaming starts to have problems. It also allows for easy trouble shooting of which camera may have an issue.
The RealSense SDK 2.0 is available as open-source code here:
https://github.com/IntelRealSense/librealsense
There are examples in many different programming languages of how to set up and stream from cameras, so we will not go into a lot of detail here. We will focus instead of what happens after streams are captured.
As mentioned above, each frame from each camera will have a frame number and time stamp that can be queried. Each camera will however have its own very precise time clock, and while they in principle should be identical in nature, their times are derived from individual crystals and they will inevitably drift a few milliseconds over the course of 10s of minutes. This also means that time stamps from different cameras will have an offset. This offset can be subtracted in software, to “align” them all at a specific time.
Now to the somewhat counter intuitive aspect of time stamps. If NO HW sync is enabled, the time stamps will now surprisingly appear to be perfectly aligned. This is because each individual ASIC is counting the exact same number of cycles between frames, and then sending them off. So according to their own time-lines they are sending frames at say, exactly 33.333ms intervals, for a 30fps mode. By contrast, if HW Sync is enabled, the time stamps will actually drift over time. You might expect this drift to be on the order of less than 1ms/minute. Knowing this, you can actually validate that your sync is working by looking at the drift in the difference of the time stamps. If you see NO DRIFT, then there is NO HW sync. If you see DRIFT, then the units are actually HW synced. (Yes, we know this looks like a typo!).
A. HW sync command
There is a single command that will enable a device to be in either Master, Slave, or Default mode.
The HW command is rs2_Set_Option with argument rs2_option_inter_cam_sync_mode for option ID, and option value is 0=default, 1=Master, and 2=Slave. The pointer can be either the “Sensor” or the “Device”.
For normal operation we recommend using “Default”. For HW sync, one camera should be told to be the “Master”, and all others should be set to “Slave”. If an external sync is being provided, then all should be set to slave.
B. Collecting synchronous frames
As mentioned earlier, if no HW sync is applied, frames will be available asynchronously from each camera. If the “capacity” is set to the minimal number (1 for depth-only, and 2 for depth+color), then only the most recent frames will be available at any time, so frames from different cameras can never misalign by more than 1 frame. If even better alignment is required, then the HW sync should be applied. In this case all cameras will fire and capture frames at essentially identical times. Since the calls are blocking from each camera, it should simply be a matter of collecting all frames and displaying them.
However, if larger buffer size is used in the SDK or in the drivers and there is some concern about making sure frames are aligned, it is also possible to align frames in software using either their time-stamp or frame-number. Both approaches are valid but you do need to be careful during the initial step of subtracting the offsets that the frames were not read across a frame boundary – for example one camera could have a frame belonging to a previous frame time. The benefit of using the frame counters is that they will not walk off over time3.
C. Aligning point-clouds
Once depth maps and color images have been captured from each frame, the next step is to calculate their 3D point-clouds and to align them. There are methods known in the art for doing this. In our example, we found it sufficient to simply rotate the point-cloud data from each camera using a 3D transform that would rotate and shift the point-clouds and form one large composite point cloud.
So now it is time to look at the end result. In this example we set the resolution to 640×360 and stream color and depth at 30fps. Below we show the depth and color views.

We also visualize the full point-cloud:

And we add some processing to take an arbitrary “wedding-cake” horizontal slice and show it as a contour plot:

The dot in the center is the programmer in his cube.
4. Summary
We have explored here a number of the important considerations for capturing 3D depth and color from multiple RealSense D4xx Depth Cameras simultaneously, and have highlighted limitations associated with USB3 bandwidth, power consumption, CPU power, latency, and physical cabling. In general the RealSense D4xx cameras lend themselves very well to this multi-camera operation, but proper care must be taken to ensure robust operation.
Note that the Firmware needed to enable this functionality is FW 5.9.14.0 or later and API is librealsense 2.13.0 or later4.
- https://en.wikipedia.org/wiki/USB_3.0
- https://www.usb.org/developers/docs/whitepapers/bwpaper2.pdf
- It should be noted that some ESD events may cause the frame counters to reset.
- In an earlier special pre-release, FW 5.8.9.77 enabled this feature, but required a different SW command to enable.